Skip to content
Mackworth Overhead Lift Centre
A new standard in Dealer Support
Mackworth Overhead Lift CentreMackworth Overhead Lift Centre


DEALER PORTAL
Powered by Prism Healthcare Group

  • Home
  • Resource Library
  • Education
    • Mackworth TX Advanced Ceiling Track Lift
    • Mackworth CPP Portable Lift
    • Mackworth FSG Portable Gantry
    • Mackworth Easy Fit Portable Gantry
    • Ceiling Track System
  • Troubleshoot/FAQ
    • TX Adv Ceiling Track Lift
      • Ceiling Lift does not turn on
      • Ceiling Lift does not raise and lower – Up Inhibit
      • Ceiling Lift does not raise and lower – High Current
      • Ceiling Lift does not raise and lower – No Error Indication
      • Ceiling Lift does not raise and lower – No Limit Switch
      • Ceiling Lift LCD is not functioning
      • Ceiling Lift LED is not functioning
      • Ceiling Lift does not traverse
      • Ceiling Lift does not interact with auxiliary output products
    • CPP Portable Lift
      • Portable Lift Doesn’t Turn On
      • Portable Lift Doesn’t Raise and Lower – High Current
      • Portable Lift Doesn’t Raise And Lower – No Error Indication
      • Portable Lift Doesn’t Raise And Lower – No Limit Switch
      • Portable Lift Membrane Isn’t Functioning
      • Charging System Fault
      • Motor Current Delta Exceeded
      • Motor Temperature Sensor Fault
      • Battery Voltage Delta Exceeded
      • Battery Temperature Sensor Fault
    • CP Portable Lift
      • Portable Lift does not turn on
      • Portable Lift does not raise and lower – High Current
      • Portable Lift does not raise and lower – No error indication
      • Portable Lift does not raise and lower – No Limit Switch
      • Portable Lift membrane is not functioning
      • Charging System Fault
      • Motor Current Delta Exceeded
      • Motor Temperature Sensor Fault
      • Battery Voltage Delta Exceeded
      • Battery Temperature Sensor Fault
    • Transactive Extra Ceiling Track Hoist
      • CTH does not turn on
      • CTH does not raise and lower – Up Inhibit
      • CTH does not raise and lower – High Current
      • CTH does not raise and lower – No Error Indication
      • CTH does not raise and lower – No Limit Switch
      • CTH LCD is not functioning
      • CTH LED is not functioning
      • CTH does not traverse
      • CTH does not interact with auxiliary output products
  • Home
  • Resource Library
  • Education
    • Mackworth TX Advanced Ceiling Track Lift
    • Mackworth CPP Portable Lift
    • Mackworth FSG Portable Gantry
    • Mackworth Easy Fit Portable Gantry
    • Ceiling Track System
  • Troubleshoot/FAQ
    • TX Adv Ceiling Track Lift
      • Ceiling Lift does not turn on
      • Ceiling Lift does not raise and lower – Up Inhibit
      • Ceiling Lift does not raise and lower – High Current
      • Ceiling Lift does not raise and lower – No Error Indication
      • Ceiling Lift does not raise and lower – No Limit Switch
      • Ceiling Lift LCD is not functioning
      • Ceiling Lift LED is not functioning
      • Ceiling Lift does not traverse
      • Ceiling Lift does not interact with auxiliary output products
    • CPP Portable Lift
      • Portable Lift Doesn’t Turn On
      • Portable Lift Doesn’t Raise and Lower – High Current
      • Portable Lift Doesn’t Raise And Lower – No Error Indication
      • Portable Lift Doesn’t Raise And Lower – No Limit Switch
      • Portable Lift Membrane Isn’t Functioning
      • Charging System Fault
      • Motor Current Delta Exceeded
      • Motor Temperature Sensor Fault
      • Battery Voltage Delta Exceeded
      • Battery Temperature Sensor Fault
    • CP Portable Lift
      • Portable Lift does not turn on
      • Portable Lift does not raise and lower – High Current
      • Portable Lift does not raise and lower – No error indication
      • Portable Lift does not raise and lower – No Limit Switch
      • Portable Lift membrane is not functioning
      • Charging System Fault
      • Motor Current Delta Exceeded
      • Motor Temperature Sensor Fault
      • Battery Voltage Delta Exceeded
      • Battery Temperature Sensor Fault
    • Transactive Extra Ceiling Track Hoist
      • CTH does not turn on
      • CTH does not raise and lower – Up Inhibit
      • CTH does not raise and lower – High Current
      • CTH does not raise and lower – No Error Indication
      • CTH does not raise and lower – No Limit Switch
      • CTH LCD is not functioning
      • CTH LED is not functioning
      • CTH does not traverse
      • CTH does not interact with auxiliary output products

55mm Track Bracket Spacer Data Sheet

By Stuart PhelanOctober 18, 2024

Revision: A
Revision Date: 08/2024

55mm Track Bracket Data Sheet

By Stuart PhelanOctober 18, 2024

Revision: A
Revision Date: 08/2024

Freeway Transactive Xtra Troubleshooting Guide – LED is not functioning

By Stuart PhelanAugust 12, 2024

Revision: A
Revision Date: 08/2024 – Present

Freeway Transactive Xtra Troubleshooting Guide – LCD is not functioning

By Stuart PhelanAugust 12, 2024

Revision: A
Revision Date: 08/2024 – Present

Freeway Transactive Xtra Troubleshooting Guide – Auxiliary output does not function

By Stuart PhelanAugust 12, 2024

Revision: A
Revision Date: 08/2024 – Present

Freeway Transactive Xtra Troubleshooting Guide – Hoist does not traverse

By Stuart PhelanAugust 12, 2024

Revision: A
Revision Date: 08/2024 – Present

Freeway Transactive Xtra Troubleshooting Guide – Hoist does not lift – No Error Indication

By Stuart PhelanAugust 12, 2024

Revision: A
Revision Date: 08/2024 – Present

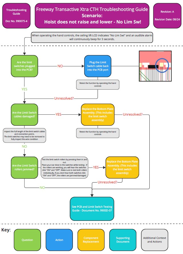
Freeway Transactive Xtra Troubleshooting Guide – Hoist does not lift – No Limit Switch

By Stuart PhelanAugust 12, 2024

Revision: A
Revision Date: 08/2024 – Present

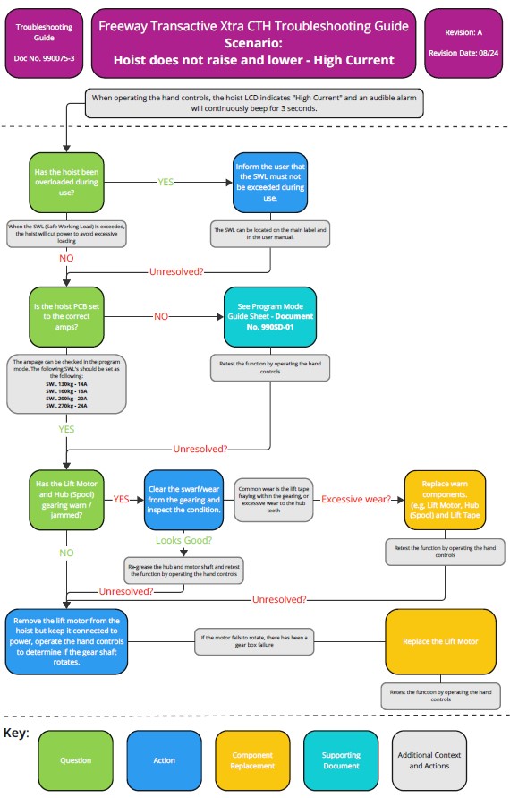
Freeway Transactive Xtra Troubleshooting Guide – Hoist does not lift – High Current

By Stuart PhelanAugust 12, 2024

Revision: A
Revision Date: 08/2024 – Present

Freeway Transactive Xtra Troubleshooting Guide – Hoist does not lift – Up Inhibit

By Stuart PhelanAugust 12, 2024

Revision: A
Revision Date: 08/2024 – Present

←1
2345678910111213
…1415161718…
1920212223
24→
Go to Top